1. Giriş: Ayarlanabilir Voltaj Regülatörlerinin Temel Rolü
Elektronik devre tasarımında, bir güç kaynağının kararlılığı, ekipmanın operasyonel doğruluğunu ve güvenilirliğini doğrudan belirler. Ayarlanabilir voltaj regülatörleri, voltaj kararlılığını korumak için "temel merkez" olarak, yük gereksinimlerine göre çıkış voltajını dinamik olarak ayarlar, güç sistemlerinde, enstrümantasyonda, endüstriyel kontrolde ve tüketici elektroniğinde geniş uygulamalar bulur.
Texas Instruments (TI) tarafından tanıtılan iki klasik üç terminalli ayarlanabilir voltaj regülatörü olan LM338 ve LM317, olgun teknolojileri ve istikrarlı performansları nedeniyle sektörde önemli konumlara sahiptir. Her ikisi de ayarlanabilir voltaj regülatörleri ailesine ait olsa da, tasarım yönelimleri önemli ölçüde farklılık gösterir: LM338 yüksek güç çıkışında öne çıkarken, LM317 hassas düzenleme performansıyla tanınır. Bu makale, karakteristik parametreler, pim fonksiyonları, iç yapı ve uygulama senaryoları gibi boyutlardan derinlemesine bir karşılaştırma sağlayarak mühendislerin seçim kararları için sistematik referanslar sunar.
2. LM338'e Giriş: Yüksek Güçlü Uygulamalar için İdeal Seçim
LM338, orta-yüksek güç senaryoları için özel olarak tasarlanmış, üç terminalli, ayarlanabilir bir voltaj regülatörüdür ve temel tasarım hedefi kararlılığı sağlarken yüksek akım çıkışı elde etmektir. Temel özellikleri şunları içerir:
·Yüksek Akım Çıkış Kapasitesi: Cebri soğutma cihazlarıyla (büyük soğutucular veya fanlar gibi), maksimum çıkış akımı 5A'ya ulaşabilir, bu da sıradan voltaj regülatör cihazlarını çok aşar ve motorların, yüksek güçlü invertörlerin ve diğer ekipmanların güç kaynağı ihtiyaçlarını karşılar.
·Geniş Gerilim Düzenleme Aralığı: Çıkış voltajı, çoğu endüstriyel ekipman ve ev aletinin voltaj standartlarını karşılayarak güçlü uyarlanabilirlik sağlayacak şekilde 1,2V ile 32V arasında sürekli olarak ayarlanabilir.
·Gelişmiş Isı Dağıtımı Tasarımı: TO-220 (plastik ambalaj) ve TO-3 (metal kutu ambalaj) olarak mevcuttur. TO-3 paketinin metal mahfazası, 1,5°C/W kadar düşük bir termal dirence sahip olan ve hızlı ısı dağılımı sağlayan ısı emicilere doğrudan bağlanabilir.
·Kapsamlı Koruma Mekanizmaları:
·Aşırı akım koruması: Çıkış akımı eşiği aştığında akım çıkışını otomatik olarak sınırlandırarak yük kısa devreleri nedeniyle cihazın yanmasını önler.
·Aşırı ısınma nedeniyle kapatma: Bağlantı sıcaklığı 175°C'yi aştığında çıkışı otomatik olarak keser ve sıcaklık güvenli bir aralığa düştüğünde çalışmaya devam eder.
·Güvenli çalışma alanı koruması: Güç transistörlerinin, güvenli çalışma alanını aşan voltaj veya akım stresinden kaynaklanan hasarlardan korunmasını sağlar.
LM338, güç işleme yeteneklerini geliştirmeye odaklanarak, aşağıdaki gibi sürekli yüksek akım çıkışı gerektiren senaryolarda onu olağanüstü kılar:
·Endüstriyel motor sürücü sistemleri (örneğin, küçük DC motorlar ve adım motorları için güç kaynakları);
·Yüksek güçlü LED dizileri için güç kaynağı (örn. sahne aydınlatması, dış mekan ekranları);
·Kurşun-asit aküler için hızlı şarj ekipmanı (12V/24V aküler için 5A seviyesinde şarj).
3. LM317'ye Giriş: Hassas Düzenleme için Klasik Bir Çözüm
Üç terminalli ayarlanabilir voltaj regülatörleri arasında bir "kıyaslama ürünü" olan LM317, piyasaya sürülmesinden bu yana mükemmel düzenleme hassasiyeti ve çok yönlülüğü ile endüstri standardını belirledi. Temel özellikleri şunları içerir:
·Orta Güç Çıkışı: Uygun ısı dağılımı koşulları altında, orta ila düşük güçlü cihazlar için uygun olan tipik çıkış akımı 1,5A'dır ve tepe değeri 2,2A'dir (kısa süreler için).
·Yüksek Hassasiyetli Gerilim Kontrolü:
·Çıkış voltajı aralığı: 1,25V ila 37V, ±%1'e kadar düzenleme doğruluğu.
·Ultra düşük voltaj düzenleme oranı: %0,01/V (giriş voltajı değiştiğinde minimum çıkış voltajı dalgalanması).
·Düşük yük düzenleme oranı: Yalnızca %0,1 (yük akımı değiştiğinde mükemmel çıkış kararlılığı).
·Esnek Paket Seçenekleri: Farklı alan ve ısı dağılımı gereksinimlerine uyum sağlayan TO-220 (plastik ambalaj), TO-3 (metal kutu ambalaj), SOT-223 (yüzeye montaj) ve diğer formlarda mevcuttur.
·Düşük Güç Tüketimli Tasarım: Hareketsiz akım yalnızca 5mA olup, benzer cihazlardan çok daha düşüktür, bu da onu pille çalışan taşınabilir ekipmanlar (örn. el aletleri, saha izleme cihazları) için uygun kılar.
LM317'nin temel avantajı "hassas düzenleme"de yatmaktadır, bu nedenle sıkı voltaj kararlılığı gereksinimleri olan senaryolarda geniş uygulama alanı bulmaktadır:
·Hassas laboratuvar güç kaynakları (1mV düzeyinde ayarlanabilir voltaj sağlar);
·Sensör güç kaynağı sistemleri (örneğin, sıcaklık ve basınç sensörleri için sabit çalışma voltajı);
·Düşük güçlü elektronik cihazlar (örneğin, mikrodenetleyici geliştirme kartları, küçük enstrümantasyon).
4. LM338 ve LM317 Arasındaki Özellik Karşılaştırması
Karakteristik Parametre | LM338 | LM317 |
Maksimum Çıkış Akımı | 5A (zorla soğutmalı) | 1,5A (uygun soğutmayla) |
Çıkış Gerilim Aralığı | 1.2V - 32V | 1.25V - 37V |
Gerilim Regülasyon Oranı | Tipik %0,05/V | Tipik %0,01/V |
Yük Düzenleme Oranı | Tipik %0,3 (5A çıkışta) | Tipik %0,1 (1,5A çıkışta) |
Minimum Bırakma Gerilimi (Giriş-Çıkış) | 2,5V (tam yük) | 2,0V (tam yük) |
Sessiz Akım | 8mA (tipik) | 5mA (tipik) |
Çalışma Sıcaklığı Aralığı (Bağlantı) | 0°C - 125°C | 0°C - 125°C |
5. Pin Tanımları ve İşlevsel Açıklamalar
5.1 Pinout
LM338 Pin Çıkışı
LM317 Pin Çıkışı
Her iki cihazın pin tanımları aynıdır (örnek olarak TO-220 paketini alırsak):
·Pim 1: Ayar terminali (ADJ, Ayarlama)
·Pin 2: Çıkış terminali (OUT, Output)
·Pim 3: Giriş terminali (IN, Giriş)
Bu tutarlılık, devre tasarımında doğrudan değiştirmeye olanak tanır (güç uyumuna dikkat edilmesi gerekir). Örneğin, orijinal olarak LM317 kullanan bir devrenin çıkış akımını 5A'ya yükseltmesi gerekiyorsa, PCB düzenini değiştirmeden doğrudan LM338 ile değiştirilebilir.
5.2 Pin İşlev Açıklamaları
·Giriş Terminali (GİRİŞ): Düzenlenmemiş bir DC güç kaynağına bağlanır (örneğin, doğrultulmuş ve filtrelenmiş şebeke, akü paketleri). Giriş voltajı çıkış voltajını en az 2V (LM338 için 2,5V) aşmalıdır; aksi takdirde "yetersiz bırakma voltajı" nedeniyle çıkışta kararsızlık meydana gelebilir.
·Çıkış Terminali (ÇIKIŞ): Doğrudan yük devresine (örn. motorlar, sensörler, çipler) bağlanarak sabit, ayarlanabilir bir DC voltajı sağlar.
·Ayar Terminali (ADJ): Çıkış voltajını harici bir direnç ağı üzerinden ayarlar. Prensip, ADJ ve OUT terminalleri arasında sabit bir referans voltajının bulunmasıdır (LM338 için 1,2V, LM317 için 1,25V). Çıkış voltajı, örnekleme dirençlerinin oranı değiştirilerek ayarlanabilir (formül: Vout = Vref × (1 + R2/R1) + Iadj×R2, burada Iadj, ADJ terminalinin kaçak akımıdır, genellikle ihmal edilebilir).
6. Dahili Blok Diyagram Karşılaştırması
6.1 LM338 İç Yapısı
LM338'in dahili blok şeması dört çekirdek modülden oluşur:
·Referans Gerilim Kaynağı: Çıkış regülasyonu için "referans standardı" görevi gören 1,2V referans voltajı sağlar.
·Hata Yükselticisi: Güç ayarlama transistörünü çalıştırmak için referans voltajı ile çıkış örnekleme voltajı arasındaki farkı karşılaştırır.
·Güç Ayar Transistörü: 5A akıma ve yüksek güç tüketimine (maksimum 70W) dayanabilen büyük boyutlu bir NPN güç transistörü kullanır.
·Koruma Devresi: Aşırı akım algılamayı (ayar transistörünün akımının izlenmesi), aşırı ısınma algılamasını (bağlantı sıcaklığının izlenmesi) ve güvenli çalışma alanı kontrolünü (voltaj/akım stresinin sınırlandırılması) içerir.
Tasarımı güç yolunu güçlendirmeye odaklanır: Güç ayarlama transistörünün açık direnci son derece düşüktür ve ısı dağıtma alt tabakası doğrudan metal muhafazaya bağlanarak yüksek akım altında termal kararlılık sağlar.
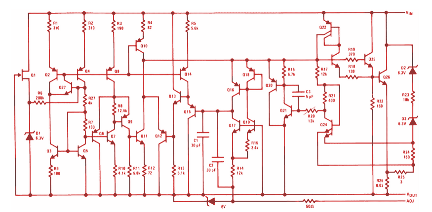
6.2 LM317 İç Yapısı
LM317'nin dahili blok şeması LM338'inkine benzer ancak farklı optimizasyon yönleri vardır:
·Referans Gerilim Kaynağı: 10 ppm/°C kadar düşük bir sıcaklık katsayısıyla 1,25 V yüksek hassasiyetli referans sağlar (referans voltajı 1°C sıcaklık değişimi başına yalnızca %0,001 değişir).
·Hata Yükselticisi: Daha yüksek kazanç (80dB'ye kadar), çıkış doğruluğunu sağlamak için voltaj dalgalanmalarının daha hassas yakalanmasını sağlar.
·Güç Ayar Transistörü: Daha küçük boyut, 1,5A akım senaryolarına uygundur.
·Koruma Devresi: Daha düşük aşırı akım eşiği (1,5A çıkışa uyum sağlar) ve daha hızlı tepki hızı, orta ila düşük güçlü ekipmanların hızlı korunmasına uygundur.
Ortak Noktalar ve Farklılıklar
·Ortak noktalar: Her ikisi de bir "seri ayar" topolojisini (yükle seri halinde güç transistörü) benimser ve aynı prensibi izleyerek çıkış voltajını negatif geri besleme yoluyla stabilize eder.
·Farklılıklar: LM338 "güç aktarımına" (büyük boyutlu güç transistörü + gelişmiş ısı dağıtımı) odaklanırken, LM317 "hassas kontrol"e (yüksek hassasiyetli referans + yüksek kazançlı amplifikatör) odaklanır.
7. Tipik Uygulama Devre Şemaları
7.1 LM338 Tipik Uygulamalar
(1) 5A Ayarlanabilir Voltaj Regülatörü
·Devre Kompozisyonu: LM338 + R1 (1,2Ω/1W) + R2 (10kΩ ayarlanabilir direnç) + ısı emici (≥200cm²).
·Çıkış Gerilimi Aralığı: 1,2V - 32V, formül: Vout = 1,2×(1 + R2/R1).
·Anahtar Tasarım: R1, 1W metal film direnci olmalıdır (aşırı ısınmayı önlemek için); giriş terminaline 100μF'lik bir elektrolitik kapasitör paralel olarak bağlanmalıdır (giriş dalgalanmasını filtrelemek için); Çıkış terminaline 1μF seramik kapasitör paralel olarak bağlanmalıdır (yüksek frekanslı salınımı bastırmak için).
(2) Kurşun-Asit Akü Şarj Cihazı
·Devre Özellikleri: Bir direnç üzerinden sabit bir akım değeri (5A) ayarlar ve akü voltajı eşiğe (örn. 12V akü için 14,4V) ulaştığında otomatik olarak damlama şarjına geçer.
·Uygulama Senaryoları: Elektrikli üç tekerlekli bisikletlerin ve UPS akülerinin hızlı şarj edilmesi.
7.2 LM317 Tipik Uygulamalar
(1) Hassas Ayarlanabilir Güç Kaynağı
·Devre Kompozisyonu: LM317 + R1 (240Ω/0,25W hassas direnç) + R2 (5kΩ çok turlu ayarlanabilir direnç) + 0,1μF dengeleme kapasitörü.
·Çıkış Gerilim Aralığı: 1,25V - 37V, ±0,1V'a kadar düzenleme doğruluğu ile.
·Anahtar Tasarım: R1, yüksek hassasiyetli bir metal film direnci kullanır (±%0,1 hata) ve R2, çok turlu ayarlanabilir bir direnç kullanır (sorunsuz düzenleme sağlamak için).
(2) 1,5A Sabit Akımlı LED Sürücü
·Devre Bileşimi: LM317 + R1 (0,8Ω/2W), çıkış akımı: Iout = 1,25V / R1 (örneğin, R1=0,8Ω olduğunda Iout≈1,56A).
·Uygulama Senaryoları: 10W LED dizileri (3 seri ve 3 paralel, voltaj 9V-12V).
Devre Farklarının Özeti
·LM338'in örnekleme direnci (R1), yüksek akım altında güç tüketimine dayanmak için daha yüksek bir güç derecesine (≥1W) sahiptir.
·LM317'nin örnekleme direnci, çıkış voltajının düzenleme doğruluğunu sağlamak için daha yüksek hassasiyete (≤±%0,1) sahiptir.
·LM338'in büyük bir ısı emici ile donatılması gerekirken LM317, 1A'nın altında çıkış yaparken ısı emiciyi (TO-220 paketi) hariç tutabilir.
8. Ayrıntılı Spesifikasyon Karşılaştırması
Parametre Kategorisi | LM338 Özellikleri | LM317 Özellikleri |
Giriş Gerilim Aralığı | 4V - 40V | 3V - 40V |
Maksimum Güç Tüketimi | 70W (TO-3 paketi, iyi soğutmalı) | 20W (TO-220 paketi, iyi soğutmalı) |
Referans Gerilim Doğruluğu | ±%2 (oda sıcaklığında) | ±%1 (oda sıcaklığında) |
Hat Düzenleme | %0,05/V (giriş 10V-35V, çıkış 5V) | %0,01/V (giriş 10V-35V, çıkış 5V) |
Yük Düzenlemesi | %0,3 (yük 0,5A-5A) | %0,1 (yük 0,01A-1,5A) |
Sıcaklık Katsayısı (Referans) | 30ppm/°C | 10ppm/°C |
Dalgalanma Reddetme Oranı | 60dB (120Hz) | 80dB (120Hz) |
Tepki Süresi | 50μs | 20μs |
9. Temel Farklılıkların Özeti
Güç Seviyesindeki Temel Fark
LM338, motorları ve yüksek güçlü yükleri sürmek için uygun, 5A düzeyinde yüksek güçlü bir cihazdır; LM317, hassas düşük güç senaryolarına uygun, 1,5A düzeyinde orta ila düşük güçlü bir cihazdır. İkisi arasındaki temel fark budur.
Hassas Performansta Önemli Boşluk
LM317'nin voltaj düzenleme oranı (%0,01/V), LM338'in (%0,05/V) 1/5'idir ve sıcaklık stabilitesi (10ppm/°C), LM338'in (30ppm/°C) 1/3'üdür; bu da onu yüksek voltaj doğruluğu gerektiren ekipmanlar (örn. sensörler, enstrümantasyon) için daha uygun hale getirir.
<açıklık arpacık
<p stil = "kenar boşluğu: 0 piksel 0 piksel 0 piksel 48 piksel; ped






İstek Listesi (0 Ürün)