AD9865BCPZ son derece entegre bir MxFE'direntegre devregönderme ve alma yolu işlevselliği gerektiren alıcı-verici uygulamaları için. 80 MSPS'ye kadar veri hızları gerektiren alıcı-verici uygulamaları için tasarlanmış olup, gönderme ve alma yolu yeteneklerini entegre eder. Esnek bir dijital arayüz, güç tasarrufu modları ve yüksek iletim-alma izolasyonu sunar. Esnek dijital arayüzü, güç tasarrufu modları ve yüksek iletim-alma yalıtımı, onu yarı çift yönlü ve tam çift yönlü uygulamalar için ideal kılar. Dijital arayüz oldukça esnektir ve yarı çift yönlü veya tam çift yönlü veri iletimini destekleyen dijital arka uçlara doğrudan bağlantı sağlar. Bu genellikle aşağıdakilere izin verir:AD9865BCPZayrık ADC ve DAC çözümlerinin yerini almak için. Çip üzerinde PLL saat çarpanları ve sentezleyiciler gerekli tüm dahili işlemleri sağlarsaatlertek bir kristal osilatörden veya saat kaynağından gelen iki harici saatle birlikte.
AD9865BCPZBCPZ Ayrıntılar

| P/N | Üretici | Veri Sayfası | Stoklamak | distribütör | Fiyat | Temas etmek |
| AD9865BCPZ | Analog Cihazlar A.Ş. | AD9865BCPZ veri sayfası | 15000 | SIC Elektronik | Güncelleniyor | sales@sic-components.com |
AD9865BCPZBCPZ'lerÖzellikler

Geniş bant modemler için düşük maliyetli 3,3 V CMOS MxFETM 10 bit D/A dönüştürücü 2×/4× enterpolasyon filtresi
200 MSPS DAC güncelleme hızı
19,5 dB kazanç kontrolüne sahip entegre 23 dBm hat sürücüsü 10 bit, 80 MSPS A/D dönüştürücü
−12 dB ila +48 dB düşük gürültü RxPGA (< 3,0 nV/rtHz)
Üçüncü dereceden, programlanabilir alçak geçiş filtresi
Esnek dijital veri yolu arayüzü
Yarım ve tam çift yönlü çalışma
AD9975 ve AD9875 ile geriye dönük uyumludur
Çeşitli güç azaltma/azaltma modları
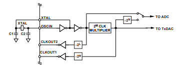
Dahili saat çarpanı (PLL)
2 yardımcı programlanabilir saat çıkışı
64 uçlu çip terazisi paketinde veya çıplak kalıpta mevcuttur
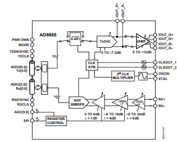
AD9865BCPZ'nin İletim Sinyali Yolu Özellikleri
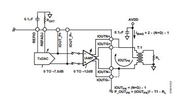
İletim sinyali yolu, atlanabilir bir 2x/4x düşük geçişli enterpolasyon filtresi, 10 bitlik bir TxDAC ve bir hat sürücüsü içerir.
İletim yolu sinyali bant genişliği, 80 MSPS giriş veri hızıyla 34 MHz'e ulaşır.
TxDAC, harici yükleri veya dahili düşük distorsiyonlu akım amplifikatörlerini doğrudan çalıştırabilen diferansiyel akım çıkışı sağlar.
Akım amplifikatörü (IAMP), 23 dBm'nin üzerinde tepe sinyal gücü sağlama kapasitesine sahip, bir akım modu veya voltaj modu hat sürücüsü (iki harici NPN transistörü kullanılarak) olarak yapılandırılabilir.
İletim gücü, 0,5 dB'lik adımlarla 19,5 dB aralığında dijital olarak kontrol edilir.
Sinyal Yolu Özelliklerini AlmaAD9865BCPZ

Alma sinyali yolu, programlanabilir bir kazanç amplifikatörü (RxPGA), ayarlanabilir bir alçak geçiş filtresi (LPF) ve 10 bitlik bir ADC'den oluşur.
Düşük gürültülü RxPGA, 1 dB'lik adımlarla -12 dB'den +48 dB'ye kadar programlanabilir bir kazanç aralığına sahiptir.
36 dB'yi aşan kazanç ayarlarında giriş referans gürültüsü 3 nV/√Hz'den azdır.
Alma yolu LPF kesme frekansı 15 MHz ila 35 MHz aralığına ayarlanabilir veya basitçe atlanabilir.
10 bit ADC, 5 MSPS ila 80 MSPS aralığında mükemmel dinamik performans elde eder.
Hem RxPGA hem de ADC, ölçeklenebilir güç tüketimi sağlayarak güç ve performansın optimizasyonuna olanak tanır.
Güç Kaynağı ve Dijital ÖzelliklerAD9865BCPZ

AD9865BCPZ'nin güç kaynağı özellikleri arasında analog besleme akımı, dijital besleme akımı ve toplam besleme akımı bulunur.
Tam çift yönlü çalışmada toplam besleme akımı 406 ile 475 mA arasında değişir.
İletim modunda 112 ila 130 mA ve alma modunda 225 ila 253 mA ile yarı çift yönlü çalışmada güç tüketimi de azalır.
İşlevsel blokların güç tüketimi RxPGA ve LPF, ADC, TxDAC, IAMP (programlanabilir), referans, saat PLL ve sentezleyiciyi içerir.
İzin verilen maksimum güç tüketimi, bekleme modunda 13 mA toplam besleme akımıyla 1,66 W'tur.
Dijital Arayüz ve Zamanlama ÖzellikleriAD9865BCPZ

Yüksek giriş voltajı, düşük giriş voltajı, giriş kaçak akımı, giriş kapasitansı vb. dahil olmak üzere CMOS lojik giriş ve çıkış özellikleri.
Çıkış yükselme/düşme süreleri çeşitli yük koşulları altında belirtilir.
Sıfırlama sinyali için minimum düşük darbe genişliği bir saat döngüsüdür.
SCLK saat hızı, SCLK saat yüksek süresi, SCLK saat düşük süresi vb. dahil olmak üzere seri bağlantı noktası yazma işlemi zamanlama özellikleri.
AD9865BCPZ için Uygulama Alanları ve Teknik Destek
Enerji hattı ağlarında, VDSL, HPNA ve diğer alanlarda kullanılır. Teknik destek, Analog Devices web sitesi aracılığıyla sağlanarak kullanıcıların zamanında teknik yardım ve kaynak almasını sağlar.
AD9865BCPZÇip Kategorisi:
İlgili Ürünler:
AD9515BCPZ AD9865BCP AD9515BCPZ AD9745BCPZ
AD9265BCPZ-125 AD9265BCPZ-105 AD9866BCPZ AD9869BCPZ
AD9965BCPZ AD9867BCPZ AD9864BCPZ






İstek Listesi (0 Ürün)